-
22.05.2007, 20:05 #1Без позывного
- Регистрация
- 22.05.2007
- Возраст
- 27
- Сообщений
- 23
- Поблагодарили
- 0
- Поблагодарил
- 0
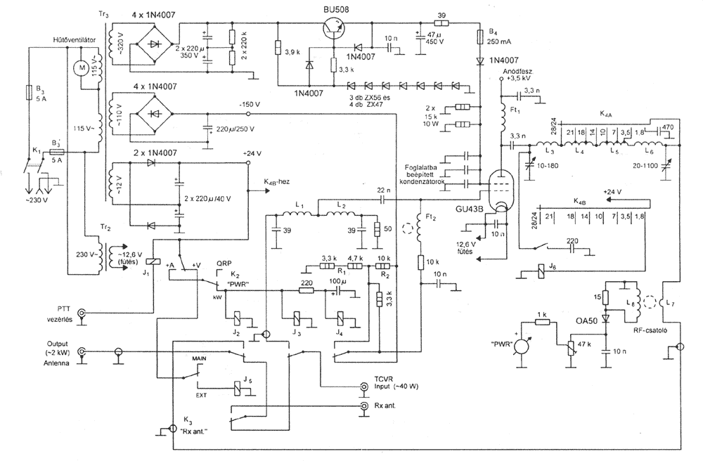
Подсказка по ГУ-43 экран
будьте добры, если кто в курсах, подскажите назначение диода в экранной цепи лампы (после предохранителя).
схема вот: http://www.masterkit.ru/images/news/50613.gif
вот черт не разрешают ссылку ставить(((
следует убрать пробелы в адресе)
Спасибо.Последний раз редактировалось UA3IRS; 16.09.2007 в 16:00.
-
22.05.2007, 20:20 #2High Power
- Регистрация
- 01.10.2002
- Адрес
- Москва
- Возраст
- 60
- Сообщений
- 929
- Поблагодарили
- 18
- Поблагодарил
- 0
Служит для защиты не совсем удачной цепи питания экранной сетки от пробоя транзистора при повышении на ней напряжения под действием динатронного эффекта. В идеале там должен быть параллельный стабилизатор.
P.S. пока не узнаете побольше об мощных УМ, лучше за такие схемы не беритесь...И вам будет лучше, и окружающим, и коллегам по эфиру.73. Стас Л. (RZ3AGI)
-
22.05.2007, 20:59 #3Без позывного
- Регистрация
- 22.05.2007
- Возраст
- 27
- Сообщений
- 23
- Поблагодарили
- 0
- Поблагодарил
- 0
Спасибо еще раз за ответ.
Скажу честно: я не собираюсь заниматься радиолюбительством в данном диапазоне. Просто приходицца эксплуатировать усилитель КВ на данных лампах, и я ищу способы борьбы с динатроном.
Если вы считаете эту лампу мощной, то я считаю ее весьма мелкой
.. ибо этот каскад предварительный.
Ежели кому интересно, то могу добавить, чтот усилитель - широкополосный (УРУ), неперестраиваемый, работает в полосе частот 6-21МГц, построен на 10 лампах.
Эти лампы считаю неудачными, из 5 штук новых 2 обязательно уже имеют коротец. Да еще и склонны к динатронированию((. Настоящее проклятье эксплутационщика)).Последний раз редактировалось Кайман; 22.05.2007 в 21:08.
-
22.05.2007, 22:08 #4High Power
- Регистрация
- 13.06.2005
- Адрес
- Запорожье
- Возраст
- 73
- Сообщений
- 670
- Поблагодарили
- 32
- Поблагодарил
- 104
А у вас есть инструкция по эксплуатации данных ламп или им подобных-дайте подробное описание
а тот как почитаешь сообщения, так лучше лампы ГУ-80 в мире нет
С уважением.Виктор.595. Виктор (UR5QOP)
-
22.05.2007, 23:32 #5
-
22.05.2007, 23:52 #6
-
23.05.2007, 00:03 #7
У ГУ-43Б есть один маленький секрет, который делает ее лучшей в мире.
А так она стеклянная, старая, большая, мерзопакостная, выходит из строя, стреляет, как мафиози,
требует кучу стабилизаторов, огромную панель, тренировки, трудно достать за бесплатно, и вообще - головная боль.
-
23.05.2007, 00:42 #8
-
23.05.2007, 09:02 #9Silent Key
- Регистрация
- 13.01.2003
- Адрес
- Жабомишодраківка
- Сообщений
- 13,850
- Поблагодарили
- 3918
- Поблагодарил
- 1415
10 ламп ГУ-43 в одном усилителе ???? Прямо Новогодняя гирлянда в дурдоме !
Жутко интересно - что это за изделие и особенно - кто его разработчик ! В голове крутится только мысль о вещательном передатчике со сложением мощности 10 равноценных блоков - НО ПОЧЕМУ НА 43-х ??? Это же дорого !-73- Игорь
"Прощённый, но так и не понятый" (c)
-
23.05.2007, 12:37 #10High Power
- Регистрация
- 13.06.2005
- Адрес
- Запорожье
- Возраст
- 73
- Сообщений
- 670
- Поблагодарили
- 32
- Поблагодарил
- 104
У нас работали на ГУ-43 с Р под. 3 квт( правда иногда выбивал автомат по сети)- никаких помех тв, сигнал отличный, согласно Бунимовича уровень внеполосных излучений у нее меньше, а критики ее работы наверно не подбирают смещение как рекомендует Бунимович(стр.81 С правочник радиолюбителя коротковолновика) да и сигнал закачивают с "хвостами" - вот оно все и усиливается до безобразия.
С прострелами проблем не наблюдалось, если выполнялись необходимые прцедуры.
Если цепляться за ГУ-80, то тогда надо переходить к электромашинным генераторам.На полевиках массо-габаритные параметры еще выше,но один транзистор-250S.Лично для меня не по карману.
С уважением ко всем.Виктор.595. Виктор (UR5QOP)
-
23.05.2007, 22:47 #11Без позывного
- Регистрация
- 22.05.2007
- Возраст
- 27
- Сообщений
- 23
- Поблагодарили
- 0
- Поблагодарил
- 0
Инструкция? нет, таковой не имееццо. Есть только само собой паспорта ламп
и краткое описание усилителя.
Режимы питания могу описать, нет проблемм: Анодное -1,2кВ, экран - 300V, смещение на сетке фиксированное, регулируемое по каждой лампе, 0-50V (минус ессно). Выпрямители серьезные, само собой трехфазные.
Раскачивают сей каскад 10 штук ГУ19/42. Нагрузка - ВЧ трансформатор и далее более мощный каскад на двух лампах с глухозаземленной сеткой.
Добавлено через 5 минут
к сожалению, это устройство не имеет собственного имени. Просто промежуточный каскад, не более. Нет и никакой информации ( я во всяком случае не нашел) в инете.
Пламя - скорее всего не широкополосный усилитель, а передатчик? Значит оконечный каскад скорее всего перестраиваемый. Увы.
Добавлено через 7 минут
да безусловно это одна из лучших ламп своего класса).. я эксплуатирую предварительный УНЧ построенный на двух ГУ81М)))...
Добавлено через 13 минут
1. Никаких стабилизаторофф)))... просто качественные блоки питания - и все. Трехфазные, как уже я говорил. И мощные.
2. Да.. ее гнездо малым не назовешь, блин)))...
3. Большая?? это весьма мелкая лампа.
4. Стекло... не в нем суть полагаю... старая - тож ниче страшного... мерзопакостная... - отчасти верно)).. головная боль - тож верно))..
Дык, а "маленький секрет" - настоящий секрет и вы его не расскажете?
...
Добавлено через 16 минут
правильно ваша мысль крутится о вещательном, но зачем же "сложение" ?? нам маломощные передатчики не нужны
... мы лучше раскачаем небольшой предварительный каскад этим УРУ на 10 лампах
...
да, я тож считаю выбор ламп неудачным.
Добавлено через 20 минут
уровень внеполосных излучений на выходе эксплуатируемого передатчика не превышает -60дБ.Последний раз редактировалось Кайман; 23.05.2007 в 23:07. Причина: Добавлено сообщение
-
24.05.2007, 00:55 #12
Ну, хотя бы назовите марку всей стойки передатчика, если это не "военная тайна"...
Позывными - в эфире работать, а не на форумах блестеть!
NNNN
-
24.05.2007, 00:59 #13Без позывного
- Регистрация
- 22.05.2007
- Возраст
- 27
- Сообщений
- 23
- Поблагодарили
- 0
- Поблагодарил
- 0
Это передатчик ПКВ, и назвать его стойкой весьма сложно. Он... длинный)))
-
24.05.2007, 01:06 #14
А какая цифра после ПКВ? У передатчиков ПКМ бывает -5 -20, може и больше есть, не встречал...
Позывными - в эфире работать, а не на форумах блестеть!
NNNN
-
24.05.2007, 02:03 #15КолхозНик
- Регистрация
- 24.11.2005
- Адрес
- Поле в лесу
- Возраст
- 52
- Сообщений
- 3,558
- Поблагодарили
- 2207
- Поблагодарил
- 654
Стоп, от темы в сторону пошли!!! Плиз, по существу!!!
А лампа то добрая.. В своё врея, за оду ГУ-43Б ( с панелькой) у янков выменяли PK-232(не MBX)...73! Павел ru3dnn.ru
|
|

10Спасибо
URL обратной ссылки
Подробнее про обратные ссылки












Ответить с цитированием

Социальные закладки