-
16.08.2007, 08:52 #16Silent Key
- Регистрация
- 13.01.2003
- Адрес
- Жабомишодраківка
- Сообщений
- 13,850
- Поблагодарили
- 3918
- Поблагодарил
- 1415
Есть очень хороший ( кстати , провереный десятилетиями и тысячами человек ) способ улучшить читаемость сигнала . И не только телеграфного .
Называется : печка , керогаз , махарай , прицеп , помощник ... Типа ( ну хотя-бы ) ГУ 43 между трансивером и антенной . И наплевать при этом " в какую сторону у тебя фуражка сдвинута " . И на соотношение тоже .... :-) Шутка юмора .-73- Игорь
"Прощённый, но так и не понятый" (c)
-
16.08.2007, 12:34 #17Silent Key
- Регистрация
- 25.07.2002
- Адрес
- Москва
- Возраст
- 84
- Сообщений
- 7,387
- Поблагодарили
- 3478
- Поблагодарил
- 209
Представьте себе - делаю. Не потому, что нужен ключ (стандартный есть в трансивере) или жить не могу без удлиненного тире, а потому, что просто интересуюсь возможностями новой элеметной базы и пока еще люблю немного попаять.
А по существу - глубоко убежден, что прибамбасы такого рода для работы в эфире не нужны (в эфире работаю в основном телеграфом). Мало ли чего еще можно сделать при современных возможностях! Но если ужасно хочется, то для себя почему бы и нет?
Прав (на мой взгляд) bubble-gum:
"Поставьте туда такую фишку тоже, раз уж скука совсем заела... "Борис RU3AX
-
18.08.2007, 11:12 #18High Power
- Регистрация
- 30.04.2002
- Адрес
- Липецк, Россия
- Возраст
- 56
- Сообщений
- 935
- Поблагодарили
- 64
- Поблагодарил
- 4
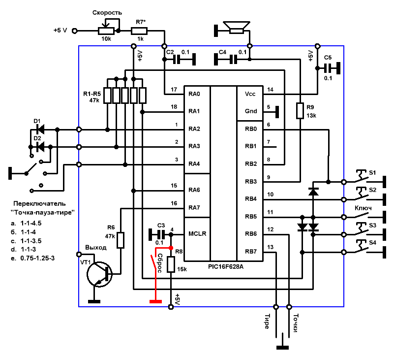
В итоге , что получилось и работает на макете:
Схема : контроллер (PIC16F628А\PIC16F648A)+5 резисторов +4 конденсатора+ 2 переменных резистора+4 кнопки+переключатель на 5 положений (можно не ставить)
ОБРАТИТЕ ВНИМАНИЕ --- не нужно никакого кварца и кварцевого генератора!
1.Ямбический режим с памятью элемента знака
2.4 ячейки памяти (по 30 букв каждая для 628А и по 60 букв каждая для 648А) с возможностью записи с манипулятора. Пауза между словами за букву не считается --- эта пауза заложена в цифровом коде буквы и дополнительного места в памяти не занимает .
3. При выключении питания --- память ячеек сохраняется, поскольку пишется все в EEPROM контроллера. Ресурс перезаписи ---100 000 раз
4.Регулировка скорости --- аналоговая (переменный резистор) --- от 4 WPM до 150WPM --- применено «псевдоАЦП» --- поскольку нормального АЦП в этом дешевом чипе нет
5.Регулировка тона самопрослушивания --- аналоговая (переменный резистор) --- от 400Гц до 1.3кГц --- использовано «псевдоАЦП»+выход ШИМ контроллера. Выход самопрослушивания можно подать на вход оконечной части УНЧ трансивера .
6.Возможность подключения простого ключа типа «клоподав»
--- это нужно для того случая , когда "самопрослушивание CW" в трансивере сделано именно от AUDIO-выхода электронного ключа --- конструкторы поймут
...
7.Регулировки соотношений «точка-пауза-тире» --- с помощью переключателя :
а. 0.75-1.25-3
б. 1-1-3
в. 1-1-3.5
г. 1-1-4
д 1-1-4.5
Схема и программа сделаны так , что если этот переключатель не ставить вообще , то будет стандартное соотношение 1-1-3 --- поскольку судя по всему --- большинство телеграфистов не любят искажения в длительностях
--- ну так принимайте это как мелкую "опцию" , не более --- хотите ставьте , хотите не ставьте --- мое дело маленькое ---я вам такую возможность предоставил! 
8.Выход TX\RX --- актуально для встроенного ключа QRP-истов
9.Ток потребления --- в рабочем режиме --- 2 мА, в дежурном режиме --- 4 мкА , напряжение 2.5- 5.5 В --- т.е. если впаять в схему простую литиевую батарею --- без всяких выключений питания хватит на пару-тройку лет работы .
Программно сделано:
1.Режим «записи-воспроизведения» --- привязано к соответствующей кнопке ячейки. Воспроизведение -- короткое нажатие на кнопку , запись --- нажатие в течение 2 сек --- при этом , обозначая начало записи устройство передаст вам "WR". До первого нажатия на манипулятор --- устройство просто ждет . При записи --- паузы между буквами распознаются автоматически, паузу между словами нужно делать на 2 сек , при этом устройство вам передаст "R" --- это значит , что ключ понял раздел между словами
Выход из режима записи -- нажатие на любую кнопку -- устройство передаст "ОК".
2.Режим исправления ошибок при записи (по аналогии с ключем в TS-870, но исправлять можно даже букву , а не целиком слово как у буржуев
.
3.Отключение\включение самопрослушивания --- одновременное нажатие 1 и 2 кнопки -- эта опция "запоминается" --- при повторном включении останется нужный режим.
4.Оключение\выключение режима «настройки РА» --- одновременное нажатие 1 и 3 кнопки .
5.Реверс манипулятора --- нажатие 1 и 4 кнопки --- эта опция запоминается и при повторном включении --- будет нужная вам раскладка точек-тире в манипуляторе
6.Программно устранен дребезг контактов манипулятора.
7.Остановка передачи из памяти --- нажатие на любой контакт манипулятора или "клоподав".
8.При записи в память --- за три буквы до окончания памяти ячейки тон передачи меняется --- это сигнал к тому , что пора заканчивать запись
Использовано только 30% программной памяти контроллера ...
Для схемы из 10-ти деталей и из которых самая дорогая (контроллер) стоит 65 рублей --- по-моему неплохо
Стоимость всей конструкции тянет максимум на стоимость бутылки водки среднего качества
Ну или на две банки хорошего пива --- это уж кому как нравится ---я предпочитаю пиво
Последний раз редактировалось RU3GA; 18.08.2007 в 21:29.
-
18.08.2007, 11:18 #19AjaxГость
То:RU3GA
А, можно схемку с прошивкой?
С уважением!
-
18.08.2007, 11:26 #20High Power
- Регистрация
- 30.04.2002
- Адрес
- Липецк, Россия
- Возраст
- 56
- Сообщений
- 935
- Поблагодарили
- 64
- Поблагодарил
- 4
Ну конечно все будет можно... но не сразу
Пока все это отлаживается на макете и нет никакой нормальной документации (хотя естественно есть и схема в электронном виде и программа)... Но описания нормального --- пока нет. Возможны и глюки и просто конкретные ошибки в программе...
Но можно дать "бета-версию" --- может кто-то поэкпериментирует в "боевом" режиме ?
Собрать все это дело --- минут 30-40 --- "конструкция выходного дня"
Последний раз редактировалось RU3GA; 18.08.2007 в 20:43.
-
19.08.2007, 18:34 #21Very High Power
- Регистрация
- 20.01.2006
- Адрес
- Самара, Россия
- Возраст
- 56
- Сообщений
- 1,627
- Поблагодарили
- 540
- Поблагодарил
- 757
Попадание в точку!
По поводу самого описанного тут ключа:
Что сделает микропрограмма, если я во время передачи тире (не дожидаясь окончания) щелкну манипулятором "по точке"? Будут ли правильно сформированы тире, точка и пауза между ними?
Как сработает ключ при резком перебросе (быстрее чем установленная скорость) в тире, точку, тире и снова точку. Будет ли передана буква "Ц" корректно?
Эти маленькие нюансики ИМХО несут больше пользы, чем игры с соотношением.Последний раз редактировалось RA4HRA; 19.08.2007 в 18:42.
-
20.08.2007, 08:44 #22High Power
- Регистрация
- 30.04.2002
- Адрес
- Липецк, Россия
- Возраст
- 56
- Сообщений
- 935
- Поблагодарили
- 64
- Поблагодарил
- 4
Да , будет --- это и есть память элемента знака.
Смотря как быстро перебрасывать. Если перебросить так за время посылки первого тире --- нет , не будет --- будет передано "A" --- поскольку это уже не память элемента следущего знака, а целый буфер памяти.
Сделать его не проблема, но я не думаю что это удобно --- так не делается ни в одном известном мне "ключе" и поэтому нужно будет специально тренироваться , что бы не дать случайно лишний знак. На мой взгляд --- сильно менять алгоритм работы "ключа" в противовес всем остальным --- не есть правильно --- все ключи должны быть взаимозаменяемы.
Последний раз редактировалось RU3GA; 20.08.2007 в 08:49.
-
20.08.2007, 09:34 #23Silent Key
- Регистрация
- 13.01.2003
- Адрес
- Жабомишодраківка
- Сообщений
- 13,850
- Поблагодарили
- 3918
- Поблагодарил
- 1415
А вот я бы не сильно ругал автора . Посмотрите на идею с другой стороны .
Мы в детстве учились паять изготавливая кто детекторный приёмник , кто - приемник прямого усиления , цветомузыку или металлоискатель . По нынешним временам это уже не актуально . А вот простенькие примочки к уже купленной аппаратуре - да ! Как ликбез по пайке и программированию - самое оно ! Дешево , быстро и сердито . И наука и применение в будущем будет .
Я - за такие вещи !-73- Игорь
"Прощённый, но так и не понятый" (c)
-
20.08.2007, 11:30 #24High Power
- Регистрация
- 30.04.2002
- Адрес
- Липецк, Россия
- Возраст
- 56
- Сообщений
- 935
- Поблагодарили
- 64
- Поблагодарил
- 4
Вот схема ключа.
http://ru3ga.qrz.ru/SECRET/KEY/new_key.gif
-
20.08.2007, 13:22 #25Standart Power
- Регистрация
- 12.09.2006
- Адрес
- Saratov
- Возраст
- 64
- Сообщений
- 361
- Поблагодарили
- 112
- Поблагодарил
- 21
-
20.08.2007, 13:45 #26High Power
- Регистрация
- 30.04.2002
- Адрес
- Липецк, Россия
- Возраст
- 56
- Сообщений
- 935
- Поблагодарили
- 64
- Поблагодарил
- 4
В таком случае отсутствовала бы индикация режима --- сходу не было бы ясно в каком соотношении точек и тире находишься. Тут либо пришлось бы вводить какую-то индикацию (индикатор или светодиоды) , либо поставить просто миниатюрный переключатель , по которому все сразу видно --- городить индикацию к режиму ,на который только все ругаются --- не хотелось --- вот и поставил переключатель, кк опцию --- его можно не ставить.
Последний раз редактировалось RU3GA; 20.08.2007 в 13:53.
-
20.08.2007, 15:56 #27Standart Power
- Регистрация
- 12.09.2006
- Адрес
- Saratov
- Возраст
- 64
- Сообщений
- 361
- Поблагодарили
- 112
- Поблагодарил
- 21
А чем плох светодиод? Ну будет он вспыхивать 1..5 раз при смене режима, или еще как (на будущее). Все меньше чем переключатель, и опять же, и его можно не ставить, если эти режимы не нужны.
Я что так уперся. Уже собрался паять ключ dl4ybr (кажется), но у него именно этих режимов похоже и нет, а мне хочется...Павел R4DK
-
20.08.2007, 16:02 #28High Power
- Регистрация
- 30.04.2002
- Адрес
- Липецк, Россия
- Возраст
- 56
- Сообщений
- 935
- Поблагодарили
- 64
- Поблагодарил
- 4
-
20.08.2007, 17:43 #29Standart Power
- Регистрация
- 14.05.2005
- Адрес
- Львов, Украина
- Возраст
- 76
- Сообщений
- 209
- Поблагодарили
- 30
- Поблагодарил
- 9
Чтобы особо не трепаться скажу:
Звонил в магазин. ПИКи есть, завтра пойду два куплю, недорогие. У нас во Львове по 15 грн. Нормально. И жду рабочей прошивки. Вот незадача, ПИКами практически не занимался. Не знаю, эти модели флешовые? Или ОТР? Если флешовые - готов и бету "покатать"
Все именно то, что я и хотел видеть в ключе. Особенно, регулировка скорости потенциометром. Спасибо за отличную работу!
73!
Добавлено через 3 минуты
В схеме сброса, случайно не ошибка? С3 - это блокировочный от помех?
Если так, то для тау сброса использован внутренний С чипа?
Добавлено через 2 часа 36 минут
Заяц трепаться не любит!.. :-) ПИК купил - жду бету... Или альфу.. Словом, шоб ПИКало :-)Последний раз редактировалось UT1WPR; 20.08.2007 в 20:20. Причина: Добавлено сообщение
Виктор Голутвин (UT1WPR)
-
20.08.2007, 22:01 #30Standart Power
- Регистрация
- 14.05.2005
- Адрес
- Львов, Украина
- Возраст
- 76
- Сообщений
- 209
- Поблагодарили
- 30
- Поблагодарил
- 9
Развел платку. Выключаюсь, посмотрю в ящик и спать пойду.
Если не достал еще вопросами - какова функция RX/TX вывода? (или это ввод
Виктор Голутвин (UT1WPR)

URL обратной ссылки
Подробнее про обратные ссылки












Ответить с цитированием


Социальные закладки